Что такое Workflow
📌 Workflow (с англ. «рабочий процесс») — это схема последовательности действий, шагов, задач и процессов, которые нужно выполнить для достижения определённого результата.

Вспомни инструкцию по сбору мебели ИКЕА. Там пошагово, схематично и где-то даже в игровой форме показано, как получить собранный и хорошо работающий шкаф.
Роль workflow в рабочих процессах такая же, как у икеевской инструкции, — упрощённо и чётко показать, как собирать из действий результат.
Воркфлоу — это визуализация больших объёмов информации, связанных с действиями людей. Схема мощно помогает синхронизировать команду, наладить рабочие процессы и повысить эффективность, а ещё снизить простои и ошибки.

Помимо схематического изображения workflow предполагает автоматизацию.
Мало обрисовать процессы и соединить стрелочками последовательность шагов. Всё это — в идеале — должно работать автоматически, то есть передавать промежуточные результаты действий дальше по схеме.
Про работу workflow как схема + автоматизация расскажем дальше, а пока ещё чуть-чуть о сильных сторонах воркфлоу.
Ещё больше интересных статей по теме:
Вот от чего спасает workflow:
- Хаос в процессах. Когда неясны зоны ответственности, теряются задачи и нет системы в работе
- Задержки в работе из-за «бутылочных горлышек». Процесс зависает, потому что кто-то не выполнил свою часть работы или не получил нужную информацию. Workflow помогает выявить узкие места (bottleneck) и перенастроить процесс
- Ошибки из-за человеческого фактора. Это когда кто-то забыл отправить документ, передать задачу другому сотруднику или нарушил порядок её выполнения
- Проблемы с масштабируемостью. Готовые воркфлоу легко «читать», поэтому они подходят для быстрого онбординга новых сотрудников. А текущим сотрудникам будет проще ориентироваться, если компания вырастет или процессы усложнятся
Организацию процессов стоит начать с workflow вне зависимости от сферы и размера команды. Кстати, о сферах.
Для чего можно составить workflow
Первое и самое простое — для постановки задач.
В этом случае в воркфлоу последовательно описывают, как правильно ставить задачи, чтобы исполнитель не пропускал их.
Смотри, как это может выглядеть:

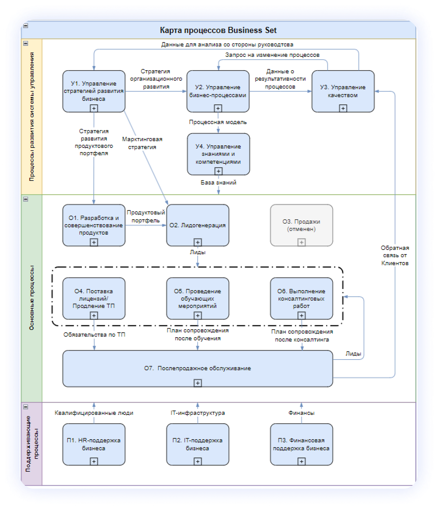
Второй вариант применения — описание верхнеуровневых процессов в организации.
В этом случае воркфлоу описывает, как в компании строится общая канва работы, например, над проектами заказчиков.
Смотри, как это организовано в команде Business Set, которая поделилась с нами своей схемой организации процессов:

Третий вариант использования воркфлоу — в отдельных процессах в компании. Например, порядок работы в отделе разработки или дизайна.
Здесь воркфлоу показывает, как задача движется, скажем, от продакта к дизайнеру, от того к фронтендеру, далее от бэкендера к тестировщику и так далее.
Как составить workflow — краткая инструкция
Это делается в три больших этапа.
- Описать процессы. Для этого надо собрать вводные данные: поговорить с командой, спросить, что за чем следует в работе, чтобы появился результат
- Поместить на схему. Сделать такую лучше в программе для визуализации: на онлайн-досках. Например, в Эсборд, Miro, FigJam — у нас есть целая подборка онлайн-досок
- Автоматизировать всё, что получится. Здесь схема превращается в систему из набора задач и статусов их выполнения. Проще всего реализовать это на Канбан-досках, только нужно настроить процесс перехода задачи с одного статуса на другой, от одного исполнителя к другому
☝️ Есть и четвёртый нескончаемый этап — проверка, что всё работает как надо и действительно упрощает работу. Нужно регулярно переоценивать получившийся workflow и корректировать, если что-то идёт не так.
А теперь посмотрим примеры применения воркфлоу в разных сферах.
Где применяются workflow — конкретно по сферам
Разработка ПО
В IT-командах workflow структурирует процесс разработки, внедрения и выпуска ПО, помогает управлять задачами, автоматизирует CI/CD (непрерывную интеграцию и развертывание), помогает контролировать написание кода и работу с репозиториями — и в целом организует работу разработчиков, проектировщиков и проджект-менеджеров.
Как это работает:
- Разработчик создает новую ветку в Git, а система автоматически привязывает её к задаче в таск-менеджере
- После коммита код автоматически проходит проверку — и если нет ошибок, переходит к деплою
- Если тесты не пройдены, разработчик получает отчёт об ошибках
Маркетинг
Workflow в маркетинге помогает планировать и согласовывать контент, автоматизирует запуск рекламных кампаний и email-рассылок, управление контентом и анализ KPI.
Как это работает:
- Новый пост для блога автоматически отправляется на согласование редактору
- После согласования пост публикуется в соцсетях и дублируется в рассылке
- После окончания рекламной кампании система формирует отчёт с результатами
Продажи
Workflow в продажах помогает автоматизировать обработку входящих заявок, настроить воронку продаж и вести по ней клиентов, отслеживать статусы сделок и упрощать взаимодействие между менеджерами.
Как это работает:
- CRM-система автоматически отправляет лиды между менеджерами
- Клиент отвечает на электронную почту, а система автоматически меняет статус транзакции
- Если клиент не отвечает, то через три дня ему автоматически отправляется сообщение с напоминанием
HR и управление персоналом
Workflow в HR помогает автоматизировать найм и онбординг, управлять сотрудниками и вести кадровый учёт.
Как это работает:
- После подачи резюме кандидата система автоматически отправляет его HR-менеджеру
- После успешного собеседования кандидат получает приглашение на финальную встречу с CEO компании
- Новый сотрудник получает чек-лист адаптации с заданиями на первые 30 дней
Документооборот
Workflow помогает автоматизировать обработку, согласование, подписание и хранение документов.
Как это работает:
- Договор загружается в систему и автоматически отправляется на согласование руководителю
- Если документ не подписан в течение 3 дней, то система отправляет ответственному напоминалку
- После согласования и подписания счёта он отправляется в бухгалтерию для оплаты
А теперь — к практике.
Как настроить Workflow в Weeek
Шаг 1. Создать workflow
Workflow для команды в IT-сфере — структурирование процесса работы над задачами. Удобнее сделать это на Канбан-доске.
Для этого создадим новый проект. Назвать его можно в соответствии с названием клиентского проекта или отдела.
В Weeek удобно собирать проекты в папки. Например, если команда ведёт несколько проектов одного клиента.
Ещё можно собирать проекты в портфели (на тарифе Biz), чтобы не только держать их под рукой, но и верхнеуровнево контролировать совокупный прогресс в группе проектов.
Шаг 2. Зафиксировать workflow на Канбан-доске
Итак, проект создан. Теперь разберёмся, как организовать работу внутри Канбан-досок.
Их может быть несколько — для разных процессов внутри одного проекта. Например, отдельная доска будет для разработчиков, дизайнеров, отдела маркетинга и так далее.
У нас пример workflow для разработчиков, так что:
- Создадим доску. Для разработчиков будет удобнее организовать процессы на спринт-доске. Назовём её «Бэклог спринта». Здесь можно сразу выставить период работы — например, две недели или месяц. Задачи на спринт-доску будут попадать из доски «Бэклог продукта», где мы параллельно распределим пул задач
- Организуем этапы разработки. Добавим колонки на доске «Бэклог продукта» по кварталам: Q1, Q2, Q3, Q4

- Берём задачи в работу. Теперь задачи из колонки Q1 можно перетаскивать на доску «Бэклог спринта»

- Декомпозируем задачи. Сложные и комплексные задачи можно разделить на несколько подзадач

- Заполняем задачи. Внутри задачи можно зафиксировать исполнителей, дедлайн, приоритет, время выполнения, ссылки, референсы и многое другое. Ещё удобно проставить теги, чтобы потом легко найти нужные задачи

Шаг 3. Оптимизировать процесс работы
В Weeek можно регулировать нагрузку команды и автоматизировать часть процессов. Показываем и рассказываем, как всё это настроить:
- WIP-лимиты. Эта фича помогает регулировать нагрузку. Вы с командой сможете ограничивать количество задач или рабочих часов в одной колонке

- Автоматизация. В колонке можно настроить автоматические действия, которые будут выполняться с задачей при попадании туда. Например, смена исполнителя или даты, выполнение, перенос на другую доску

Шаг 4. Создать шаблоны
Шаблоны помогают экономить время на настройку процессов. Если проекты команды организованы по одинаковой структуре, можно сохранить её и быстро адаптировать под разные проекты.
Чтобы сделать шаблон, сначала подготовь в проекте всё необходимое — названия колонок и досок, содержимое задач. Если всё окей, то «клонируй» его🙂

Кстати, у нас есть готовые шаблоны под самые разные процессы. Их можно найти в разделе Шаблоны.
Шаг 5. Настроить приватность
Ограничивай доступ к проектам полностью или частично. Даже если проект публичный, можно разрешить нескольким сотрудникам редактирование, а остальным — только комментирование или чтение.
Как это сделать:

Как понять, что процессы работают
А теперь измерим эффективность workflow — тем более что для этого есть специальные метрики.
Время выполнения задачи
Что измеряет метрика? Сколько времени осталось на выполнение одной задачи — от начала работы до завершения.
Почему это важно? Если задачи выполняются слишком долго, возможно, есть проблемы:
- Блокеры (затянувшееся согласование, нехватка информации)
- Неправильный подход к выполнению задач
- Чрезмерная загруженность команды
Полезная фича в Weeek. В карточке задач можно открыть её историю и посмотреть разницу между датой начала и выполнения задачи.

А ещё можно получать отчёты по задачам в сервисе Аналитика. Там есть информация по отдельным проектам и сотрудникам:


Количество незавершенных задач (WIP — Work in Progress)
Что измеряет метрика? Сколько задач находится в работе в единицу времени.
Почему это важно? Слишком большой поток задач влияет на workflow — замедляет процессы, перегружает сотрудников и создаёт хаос. Лучше пересмотреть приоритеты, чтобы повысить продуктивность команды
Полезная фича в Weeek. В самых загруженных колонках (например, «В работе») можно установить WIP-лимиты на количество задач или рабочих часов. Тогда наверху колонки отобразится, сколько в ней задач и нарушается ли ограничение.

Процент завершенных задач
Что измеряет метрика? Соотношение выполненных и поставленных задач за определенный период.
Почему это важно? Если процесс выполнения задач буксует, то это может говорить о том, что:
- Задачи слишком сложные и большие
- Неверно распределены время и ресурсы
- Плохо организован процесс работы
Полезная фича в Weeek. В сервисе Аналитика есть статистика по завершению задач. Выбирай период времени и смотри, кто и сколько выполнил задач за это время.

Чек-лист: как настроить workflow
✅ Определить цели и задачи
- Чётко сформулируй, чего нужно достичь с помощью workflow
- Разбей задачи на этапы. Так их будет проще выполнить
✅ Выбрать инструменты для работы
- Реши, какие инструменты понадобятся для внедрения workflow: таск-менеджер, CRM, ERP, BPMS и так далее
- Убедись, что выбранные инструменты совместимы друг с другом и подходят вашей команде
✅ Создать схему workflow
- Визуализируй схему workflow, добавь туда все этапы и переходы между ними. Сделать такую схему удобно на онлайн-досках: Эсборд, Miro, FigJam
- Определи роли и обязанности участников workflow. Сделать это можно с помощью матрицы RACI
✅ Настроить автоматизацию
- Подключи инструменты автоматизации
- Установи чёткие правила и условия для автоматического запуска и завершения этапов работы
✅ Протестировать workflow
- Протестируй workflow на небольшом объёме данных или задач
- Оцени результаты, внеси необходимые изменения и масштабируй workflow
✅ Обучить команду новым процессам
- Объясни сотрудникам их роли и обязанности
- Покажи, как пользоваться новыми инструментами для работы. Возможно, для этого нужно будет записать видеотуториалы и инструкции
✅ Запустить workflow
- Запусти workflow для всей команды в тестовом режиме
- Собери и зафиксируй фидбек от сотрудников
✅ Мониторить workflow
- Регулярно отслеживай работу и собирай статистику
- Вноси в workflow изменения, чтобы оптимизировать рабочий процесс и повышать эффективность















