Что такое стандартизация процессов
📌 Стандартизация процессов — создание набора правил, регулирующих, как люди в организации должны выполнять определённую задачу или последовательность задач.
Введение стандартизации — не новое явление.
Первым процесс описал инженер Фредерик Тейлор в 1911 году в своей книге «Принципы научного менеджмента». Он же основал концепции тейлоризм ー теорию управления организации труда для повышения экономической эффективности и производительности труда рабочих.
За 100+ лет методология поменялась и подстроилась под новые условия труда. Основа осталась той же ー сделать процессы в компании последовательными, чтобы снизить затраты времени и средств.
Стандартизация процессов часто встречается в виде методического материала, чек-листов, гайдов и других руководств — они описывают успешные действия сотрудников.
💡Стандартизировать можно те процедуры и задачи, про которые легко сказать: «Делай вот так из раза в раз. Её вводные не меняются, результат всегда одинаковый и понятный».
👉 Это, например, обработка заработной платы, выставление счетов, ответы службы поддержки по частым запросам, сбор базовой информации о клиентах, вёрстка текстов, алгоритмы забивания данных в программы, оформление сопроводительной технической документации.
Но всё подряд в компании стандартизировать не нужно, да и не получится.
Почему стандартизация процессов важна
Правильно проведённая стандартизация даёт море плюсов:
- Повышение качества работы — потому что каждый участник процесса знает свою зону ответственности. Это минимизирует ошибки и гарантирует своевременное выполнение задач.
- Быстрая и действенная реализация стратегий — ведь когда упрощаются внутренние процессы, решения принимаются быстро, приближая компанию к цели.
- Экономия ресурсов — так как из цепочки процессов выбывают ненужные элементы, съедающие время и ресурсы.
- Оптимизация процессов — за счёт автоматизации задач, обычно выполняемых вручную. Первый шаг к автоматизации — документирование и стандартизация. Безусловно, не все процессы можно автоматизировать, однако многие простые шаги можно поставить на поток с помощью компьютерных программ.
- Больший контроль — так как стандартизация централизует управление бизнесом. Особенно если бизнес крупный и работает во множестве стран — тогда систематизация помогает внедрить лучшие практики во все подразделения и поддерживать стандарты качества.
- Проще адаптировать и обучать новых сотрудников — новичкам удобнее обучаться по чётким и регламентированным правилам, а не по «объяснениям на ходу» от коллег.
- В перспективе снижает текучку кадров и повышает удовлетворённость сотрудников — сотрудники меньше стрессуют, когда знают, что от них ждут. Именно стандартизация процессов даёт это понимание.
- Повышение качества обслуживания клиентов — заказчику важно быть уверенным в результате работы исполнителя. А если ему забудут подписать документы, он этого не оценит. Стандартизация процессов систематизирует работу с клиентом, позволяя выполнять её в срок — в том числе подписание документов.
Как понять, что надо вводить стандарты процессов
Стандартизировать нужно и стоит понятные процессы, которые — тем не менее — не терпят ошибок.
☝️ В любой компании есть такие процессы — одинаковые из раза в раз, задачи и результаты по ним предсказуемые и должны быть одинаковыми из раза в раз. По ним легко объяснить алгоритм действий и передать процесс в формате «скопировать–вставить».
Примеры процессов, хорошо поддающихся стандартизации 👉 Вёрстка текста в блог на сайт. Подготовка макетов к передаче в разработку. Подготовка документов — договоров, счетов и прочего. Скрипты для отдела поддержки или отдела продаж.
Но есть ситуации посложнее — когда стандартизировать нужно работу команды через методы и определённые правила работы.
Вот причины, по которым стоит подумать про стандартизацию процессов:
- Конечный продукт вынужденно претерпевает изменения «по ходу пьесы». Значит, не введены стандарты работы и обработки изменений
- Задержки в сроках реализации — как стиль жизни. Значит, что где-то пробуксовывают не только новые, но и стандартные процедуры
- Поиск информации у людей в компании = головная боль. Где лежат пароли и доступы? К кому обращаться, чтобы подготовили счёт на поставку? Подобные вопросы должны решаться быстро и безболезненно за счёт стандартизации
- Нет сотрудников, ответственных за конкретные задачи. А руководители не знают, кому их делегировать
- Сложно планировать цели и оценивать результаты
Как стандартизировать процессы в компании — 6 шагов
Стандартизация процессов — действенный способ перестать ошибаться, путаться и снижать показатели команды. Но даже тут — с процессами, в которых всё понятно — важно не налажать и стандартизировать всё правильно, чтобы не приумножить хаос.
Шаг 1. Оцени и визуализируй текущие бизнес-процессы
Как это всегда происходит с темой улучшения дел в компании — начинать надо с того, что имеем. То есть оценивать дела в компании по формату — business as is, бизнес как он есть.
Чтобы не утонуть в массе разной информации, рассмотрим один отдел — по работе с клиентами в службе доставки.
Чтобы стандартизировать часть процессов здесь, надо проанализировать:
- основные направления работы службы доставки: приём заказов, оформление тикета для курьера, контроль доставки, обработка обратной связи
- как выглядит идеальный рабочий цикл
- повторяющиеся проблемы и ошибки
- разницу в KPI разных сотрудников
То есть — оцениваем, как работаем сейчас, как хотелось бы, что мешает и кто из сотрудников уже справляется. Последнее нужно не для того, чтобы уволить непутёвых работников, а чтобы понять, чего им не хватает.
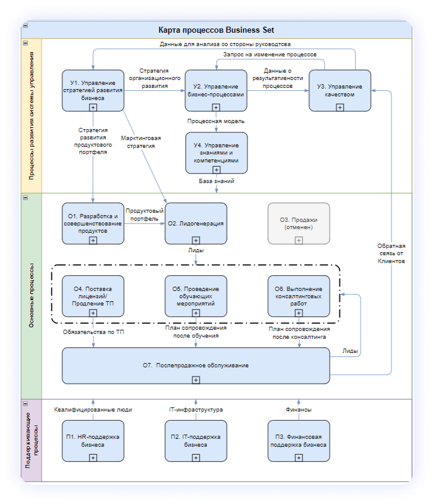
Процессы лучше разложить на схеме. Вот пример, как это выглядит у наших клиентов, консалтинговой компании Business Set.

Визуализацию проще понять и прочитать: на одном рисунке умещается много информации, на ней можно рисовать и черкать, например, выделяя процессы, которые надо стандартизировать. Сразу удобно делать заметки о том, как это сделать.
👉 Для визуализации используй онлайн-доски — у нас есть подборка лучших на рынке.
Шаг 2. Поставь чёткие цели
Прежде чем приступить к стандартизации процессов, выполни ещё один очень важный шаг: определи, чего хочешь добиться с помощью этого метода.
В примере со службой работы с клиентами цель: «Снизить количество ошибок курьеров при доставке на 20%, повысить количество положительных отзывов на 30%». Для этого нужно навести порядок в оформлении тикетов для курьеров и подготовить скрипты отработки возражений клиентов. А для этого — стандартизировать работу менеджеров.
Цель должна быть написана лаконично и содержать показатель метрик — числовой результат, который нужно достичь. Используй для этого методику формулирования целей SMART — у нас про неё есть отдельный текст.
Шаг 3. Описать стандартные операционные процедуры — СОП
Стандартизированные операционные процедуры (СОП) — набор регламентов, инструкций и подсказок для выполнения определённых задач и процессов.
Здесь надо разработать и написать пошаговые инструкции для процессов, которые подвергаются стандартизации. Что конкретно может быть СОП:
- описание последовательности выполнения задач
- FAQ — ответы на частые вопросы о том, как и что делается в компании, где какие документы лежат, кому ставить определённый пул задач
- шаблоны документов — актуально для счетов и договоров
- скрипты для продаж, поддержки и решения проблем
❗Всё это должно быть чётко и подробно описано.
Много характеристик, да? А что поделать! Составление стандартизирующих документов — дело непростое, они не должны вызывать дополнительных вопросов.
💡Поэтому советуем привлечь к написанию СОПов сотрудников — опытных, которые со всем справляются и владеют знаниями о работе компании. После первых вариантов стоит поговорить с командой — показать им намётки СОПов и предложить дать комментарии.
Шаг 4. Использовать автоматизацию там, где можно
Автоматизации поддаётся контроль за продажами, обработка заявок, общение с клиентами, ведение клиентской базы, контроль счетов и оплат, работа с документами.
В ежедневной работе — постановка задач исполнителям, передача её дальше после прохождения определённого этапа, напоминания о повторяющихся задачах и подобное.
Шаг 5. Проверять, как идут дела
После стандартизации процессов осталось ознакомить с ней всех сотрудников и следить за соблюдением инструкций.
Не забывай проверять, всё ли работает, как задумывалось.
Вдруг скрипты плохо срабатывают и их постоянно надо корректировать? Тогда они скрипты не подходят, их надо переписывать. Или несмотря на подробный FAQ, у людей остаётся много вопросов? Тогда FAQ логично дописать. Либо же несмотря на наличие регламентом сотрудники переспрашивают? Тогда стоит перечитать и изменить тексты СОПов.
Примеры стандартизации в реальных условиях
В 2018 году «Додо-пицца» поставила амбициозную цель — снизить среднюю скорость доставки в России и странах СНГ с 43 до 27 минут.
Они проанализировали процессы и поняли, что часть из них можно автоматизировать. Компания переработала интерфейс «Додо ИС», прогнозирующий время доставки заказа. Теперь система могла построить курьеру оптимальный маршрут до клиента с учётом типа транспорта и ситуации на дорогах.
Следом появилась финансовая модель доставки. Она помогала партнёрам анализировать расходы и улучшать управление курьерами. Для помощи управляющим в развитии сервиса была создана Книга доставки. А ещё в «Додо» упростили накладную для курьеров — так они тратили на её заполнение меньше времени.
В результате к 2019 году средняя скорость доставки сократилась на 8 минут и составляла 35 минут.
😲 Количество пиццерий с 2018 по 2024 год увеличилось с 312 до 897.
Weeek для стандартизации процессов
База знаний — для регламентов
Для хранения всех СОП-ов — регламенты, флоу описания задач.

Оценка в часах
Стандартизировать можно нагрузку — через оценку в часах. Покажем тут два способа: через оценку часов на задаче и через WIP-лимиты.
При постановке стандартной задачи можно оценить её время через специальную функцию задачи. Эта фича поможет отследить два момента: отследить, как исполнитель справляется с работой и получается ли соблюдать план нагрузки на отдельно взятой задаче. Эта информация станет основой для выработки стандартов.

Вторая фича — WIP-лимиты в досках. Они помогают глобально управлять нагрузкой и регламентировать её. WIP-лимит можно установить в часах или в количестве задач. Это стандарт обычно ставится в спринтах разработчиков. Поможет управлять нагрузкой и анализировать результаты на длительном промежутке времени.

Регламентация приёма результатов
Сразу три фичи позволяют стандартизировать приём результатов работы через Weeek: кастомное поле «Утверждающий», подписание прикреплённых файлов в задаче и связь с блокирующей задачей.
Чтобы использовать кастомное поле «Утверждающий», нажми в карточке задачи Добавить поле и выбери нужное по формату поле. Выбери исполнителя, который утвердит выполнение задачи. Без галочки от этого человека нельзя выполнить задачу.

Все прикреплённые к задаче файлы имеют функцию «Подписать». Для её активации надо вновь выбрать исполнителя из выпадающего списка. Так удобно прикрепить договор и назначить ответственного за подписание.

Наконец, можно настроить через Weeek правило перехода от одной задаче к другой или от одного этапа к следующему — через установку блокирующих связей между задачами. Для этого перейди в карточку задачи и найди раздел «Связи». Нажми там Связь и установи зависимости задач.
Так, можно блокировать переход к этапу или выполнение задачи без выполнения предыдущего шага — например, запретить юзеру приступать к оформлению заказа, пока не закрыта задача с оплатой от клиента.

Автоматизация в досках
Автоматизируем всё, что возможно. В Weeek можно автоматизировать передачу задачи другому исполнителю или переход в выбранную доску. Или запуск таймера на задаче при попадании в определённую колонку. Или автоматическое выполнение задачи.
Все возможности показываем на скрине — а для погружения в возможности досок читай вот этот текст из раздела «Помощь».

Стандартно — выводы
- Стандартизация — это введение правил, регулирующих выполнение определённой задачи или последовательности задач
- Стандартизация нужна для повышения качества работы и эффективной реализации стратегий. Она экономит ресурсы и автоматизирует процессы в компании. Также среди плюсов — упрощение онбординга и повышение удовлетворённости сотрудников и клиентов
- Стандартизация процессов заключается в описании текущих процессов и постановке цели. Затем создаются СОПы, проводится глобальная автоматизация, а налаженные процессы проверяются и улучшаются
- Для стандартизации приёма результатов работы в Weeek есть три фичи: кастомное поле «Утверждающий», подписание прикреплённых файлов в задаче и связь с блокирующей задачей. Ещё можно настроить автоматизацию в досках для передачи задач или перехода в выбранную доску













