📌 GTD (Getting Things Done) is a method and system for task management. It is built on a simple premise: the more information, tasks, and ideas that fill your mind, the more time you spend thinking about them rather than acting on them.
Developed in the early 2000s by business coach David Allen and described in his book Getting Things Done, GTD was created to achieve maximum productivity without sacrificing work-life balance. Since then, the method has gained millions of followers worldwide, and the book has been reprinted many times.

The core idea of GTD is to keep as much information as possible outside your mind by writing it down, regularly reviewing, and updating your to-do list. To do this, you need to follow a few key principles of the method.
Key Principles of GTD

Write Everything Down
To clear your mind, write down every thought and task on some kind of medium. It can be anything: from a notebook or phone notes to a sophisticated task manager. Nothing is too small, too big, or too insignificant. It’s perfectly fine to have “Buy milk” alongside “Learn Japanese and move to Japan.” If it crossed your mind, it deserves to be written down.
The first principle is the most important. Don’t keep anything in your head!
Maintain Task Lists and Review Them
As mentioned earlier, write everything down—tasks, ideas, thoughts, shopping plans, even life-changing decisions. Initially, don’t worry about organizing them; just get them recorded.
The next part of GTD is creating task lists. These lists should be divided into smaller, manageable parts and reviewed regularly. Get rid of unnecessary tasks and prioritize the ones that matter most.
This is the second principle: Keep your lists organized and review them often.
Practice Discipline
Whenever a task or idea pops up, jot it down immediately. Then, prioritize it by sorting it into appropriate lists for days or weeks.
The third principle is crucial: Discipline is key, and everything depends on it.
Avoid Task Switching
When you start working on a task from your list, stick to that one task. Keep your mind focused and avoid stressing your nerves by jumping between multiple tasks at once.
The fourth principle, focus, ensures that the method works effectively.
Keep Everything in One Place
Whether it's tasks, shopping plans, or grand ambitions—no matter their size, significance, or complexity—all should be kept in one place.
To complete tasks, you may need supporting information like documents, links, or screenshots. These too should be stored in the same place.
The fifth principle is maintaining order in your notes.
Finally, there are five steps to implementing the method, just like the five principles, and they are all centered on processing information.
How to Work with the GTD Method — 5 Steps
Step 1: Collect Information
Every task, idea, desire, thought, and dream needs to be gathered and written down.
Need to buy bread for the house? Write it down! Dream of becoming a freediver? Write it down! Thinking about updating your wardrobe? Write it down!
There are no unimportant or overly large tasks. Anything that crosses your mind in the format of "I should do this" should be recorded. As you use the GTD method, some ideas will be discarded, while others will move forward into action.

Record your tasks in a notebook, a task manager, or any tool that suits you—just keep everything in one place so it doesn’t get lost. In the GTD method, this list is referred to as the Inbox.
Your GTD journey starts by reviewing this list—this is where you choose the tasks to work on. Look at each item and ask yourself: Do I really need to buy that bread? Should I actually become a freediver? Do I have the budget for new clothes? Once you've decided, you can figure out how to get it done.
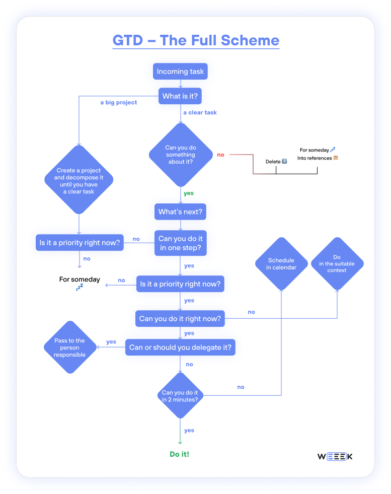
Step 2: Process or Sort
Take the list from your Inbox and apply a system to it:

To make this step easier, follow this simple approach:

What was initially a messy collection of ideas, thoughts, and tasks gets organized—or discarded. Review your list and process each task with a series of questions:
- Will the task take less than two minutes? If yes — do it. If no — defer it for now.
- Does the task require multiple steps and can’t be done in two minutes? If yes — mark it as a project.
- Can this task be delegated to someone else? If yes — assign it. If no — defer it for now.
- Is it not a task but a resource, like a file, link, article, or contact? Will you need it later? If yes — attach it to a related task. If no — discard it or save it for “someday.”
- Is there a specific date when the task should or can be done? If yes — set a date. If no — defer it.
- Is the task no longer relevant? Delete it.
💡 Use tags or labels to categorize tasks. For example, use "project" for complex tasks, and "urgent" for high-priority ones.

Step 3: Organize
This stage is where your organized list turns into actionable steps. In fact, the stages of collection and organization often work together—let’s expand on what we discussed earlier.
Complete Simple Tasks Right Away
If a task can be done in two minutes or less, do it immediately. Examples include: “Reply to a colleague’s email” or “Tidy up your workspace.”
Schedule Tasks with Specific Deadlines
For tasks that have set deadlines, mark them in your calendar or task manager and set reminders. GTD advises against over-relying on deadlines, so only include tasks with firm dates—like calls, meetings, or payment deadlines.
You can put these tasks out of mind until the deadline approaches. However, if a task requires preparation, create an additional task for that.
For instance, if you have an online presentation for a client at a specific time, you’ll need to prepare it in advance, which is a separate, bigger task. Write it down and move on to the next step.
Group Larger Tasks into a Separate List
Larger tasks, or projects, are those that require breaking down into smaller, actionable steps. In GTD, any task that needs more than two steps to complete is considered a project.
Take the presentation example: it involves at least three steps—gather information, create the presentation, and rehearse the delivery.
To organize project tasks, follow this approach:
- List all the steps
- Identify the first step clearly
- Complete the first step
Subsequent steps can be reviewed and adjusted later. For now, focus on the very first action you need to take.
Delegate
This is straightforward—if you can’t complete a task yourself, assign it to someone who can. During the organization phase, assign responsibilities and set deadlines for these tasks.
You can also create a separate list for delegated tasks, such as “Assigned Tasks.”
In the presentation example, you could delegate the design work. Formulate the task as “Design the presentation in the company’s style” and assign it to a designer.
Clarify Context or Waiting Status
Mark tasks that require a specific context or involve waiting. For example:
- Request numbers from the sales department for the presentation. This task requires waiting for the accountant to respond.
- Go to the sales department at the office and request numbers for the presentation. This task requires a specific context—it can only be done when you're in the office.
Using tags or labels to mark context or waiting status will make these tasks stand out, so you’ll notice them when the appropriate time or context arises.
👉 We have a separate article on context-based planning
Postpone for Later
Use a “Someday” list for tasks that are not urgent or can’t be done right now.
Examples of “Someday” tasks: Buy a book to read later, plan a trip, watch a movie, brainstorm new blog post ideas.
💡 These are ideas that come to you but aren’t immediately actionable. The “Someday” list is not a graveyard for unattainable dreams, but a place for ideas that require more thought or preparation.
You can revisit this list when you have time, energy, or the need. It’s also important to periodically clean this list, removing ideas that no longer seem relevant.

Gather Reference Materials
On a cloud drive or in a task manager that allows file storage, collect all the necessary reference materials: links, images, files, contacts, and notes. Anything that might be required to complete tasks or needs to be saved for later should be organized here.
Whenever possible, attach these reference materials directly to the related task so nothing gets lost.
For unrelated materials—like ideas or notes—set aside a specific space and label them with clear tags or concise titles to make retrieval easier.
Step 4: Take Action
Your tasks are organized! No more need to think through and keep every step in your head. Your lists are now a series of clear, actionable steps—a solid plan. All that’s left is to follow it.
If you’ve completed the previous steps according to the GTD method, you won’t constantly find yourself asking, “Okay, what should I do with this?” Instead, you’ll have a clear answer to the question: “What should I be working on right now?” That means you can focus on getting things done.

To work flexibly with tasks and select your next action, use search or filters to group your lists. It’s like asking your GTD system, “What’s my next task?”
And remember—give your full focus to one task at a time. Immerse yourself in the process, and only when it’s done, move on to the next task on your list.
Step 5: Review
Review your lists weekly. It’s convenient to do this on Sunday, right before the new workweek, when you need to decide what to prioritize in the coming days.
During the review, you should also discard anything that’s no longer relevant. These could be tasks that have stalled, unnecessary materials, completed items, or ideas, plans, and dreams that you no longer wish to pursue.
For outdated tasks, you could create a separate list like “Trash” or “Archive.” Don’t delete them entirely—they may become relevant again later.
💡 David Allen, the creator of GTD, says that this review process is a critical factor for success. It prevents tasks from piling up, reduces anxiety, maintains motivation, and provides an opportunity to reflect on unfinished tasks.
Pros and Cons of the GTD Method
✅ Pros
- Reduces mental stress. Especially useful when you have a lot of tasks for both work and personal life.
- Helps combat multitasking. When all tasks seem urgent, and it’s unclear what to tackle first.
- Keeps you productive. Allows you to steadily complete tasks when they are clearly prioritized by importance.
- Prevents forgetting. Even if a task is postponed or depends on others, you don’t have to constantly think about it until it’s time to act.
❌ Cons
- Takes time to adapt. You need to set up your task manager or workspace, integrate tools, and get accustomed to maintaining discipline.
- Focuses only on task organization. Additional methods may be needed for planning daily or weekly work, like timeboxing.
- Inflexible when switching between tasks. David Allen believed that multitasking is unacceptable, which can be both a strength and a limitation depending on the situation.
Common Mistakes When Using the GTD Method
Many common mistakes stem from breaking one of the core GTD principles.
Superficially Studying the Method
GTD is a comprehensive and complex system, so it’s crucial to deeply understand its principles and workflow before implementing it. Reflect on your personal challenges—whether it's forgetting tasks, missing deadlines, or neglecting your long-term goals.
GTD may not be for everyone, so take the time to explore different time management approaches to find the one that suits you best.
Infrequent Task Reviews
Regularly reviewing and updating your tasks is key to success. Failing to do so can cause outdated tasks to pile up, while shifting priorities go unaddressed. Make it a habit to review your lists consistently, removing irrelevant tasks and adjusting to new information.
Scattering Data and Documents
All of your task lists, notes, references, and other materials should be stored in one centralized place. This is especially important for team-based GTD systems, ensuring everyone has access to the necessary documents and information at all times.
Multitasking
One of the primary benefits of GTD is its focus on single-tasking. While it’s tempting to juggle multiple tasks, the method emphasizes working on one task from one list at a time. This focus improves productivity and reduces mental overload.
8 Top Tools for Working with GTD
These tools are among the best for managing tasks and staying organized. Some are simple and time-tested, while others offer a wide range of features for project management.
Weeek
A Russian task manager designed for team collaboration. It provides both basic and advanced tools for task management and planning. Notes and ideas can be stored in the service's Knowledge Base for easy access to documentation.
How to Use: available in Web, with apps for Mac, Windows, iOS, and Android.
Cost: free for teams of up to five people. Lite plan starts at $3.99 per team member.

✅ Advantages and Key Features
- Multiple task views: Kanban boards, weekly and monthly calendars, lists, and Gantt charts
- Task lists sorted by categories like yesterday/today/tomorrow, with sections for "Assigned by me," all with deadlines
- Task breakdown using subtasks, helpful for task structuring
- Task prioritization to distinguish urgent tasks from those that can wait
- Tagging system and filters for quick search, with customizable fields when needed
- Deadline setting with date and time options; also includes task time estimates for better planning
- Task cards keep all information in one place—add files, links, detailed descriptions, and customize fields as needed
- Advanced text editor in tasks: bulleted, numbered, and toggle lists, checklists, file attachments, tables, colleague mentions, and more
- Notifications and reminders through the app, email, and Telegram bot
- Integration with calendars and third-party apps for streamlined workflows

❌ Drawbacks
- Setting up the workspace can take time to match your workflow
- Occasional bugs after major updates
TickTick
TickTick is an online planner offering a standard range of features: task scheduling, deadline tracking, customizable notifications, and reminders. It also allows you to tag and prioritize tasks for better organization.
How to Use: available in a web version and as apps for Mac, Windows, iOS, and Android.
Cost: the free version has limited features. The Pro version starts at $3.99 per month or $35.99 per year.

✅ Advantages and Key Features
- Inbox section for capturing ongoing and future tasks
- The interface resembles a digital planner, with options to view tasks as daily/weekly lists, calendars, Kanban boards, or timelines
- One-click deadline setting without needing to open a calendar
- Task decomposition and prioritization, along with tagging and file attachment support; it also offers templates for recurring tasks
- Tasks can be converted into notes (with the limitation that only incomplete tasks without subtasks can be converted)
- Notifications via email and in-app alerts
- Integration with calendars and other third-party apps for seamless workflow
❌ Drawbacks
- Sync delays between devices can be frustrating
- Task decomposition features are somewhat buried under extra buttons, making it less intuitive to find and use
Any.Do
Any.Do is a daily planner and organizer designed for task management and to-do lists. The service helps you stay on top of tasks throughout the day, week, and month.
How to Use: available as a web version, with apps for Mac, Windows, iOS, and Android.
Cost: free version with limited features. The Pro version starts at $2.99 per month for individual users, $4.99 per month per user for teams, and $8.33 per month for a family subscription (up to four users).

✅ Advantages and Key Features
- Project lists for keeping work and personal tasks separate
- Task decomposition and prioritization, tagging system, and file attachment support
- Task views available for daily, weekly, and calendar formats (7-day board). Tasks can be sorted into categories like "Today," "Tomorrow," and "Later"
- Voice command recognition for setting tasks through speech
- Integration with services like Google, WhatsApp, Microsoft Teams, and other applications
- Notifications via email and in-app reminders
❌ Drawbacks
- Many key features, like task tagging and prioritization, are only available with the paid version
- No support for Kanban boards or Gantt charts for task planning
Todoist
Todoist is an online planner designed for task management, structuring your workday, and planning future actions in a list format.
How to Use: available as a web version, with apps for Mac, Windows, iOS, and Android.
Cost: free version with limited features. The Pro version starts at $4 per month for individual users, and $6 per month per user for teams.

✅ Advantages and Key Features
- Inbox section for capturing current and future tasks
- Multiple task views: Kanban boards, weekly and monthly calendars, and lists
- Four levels of task prioritization—most important tasks are marked in red, while the least important remain uncolored
- Task decomposition and file attachment support
- Advanced tagging system for easy navigation across different task types
- Task filtering options for both work and personal tasks
- Integrations with apps like Gmail, Outlook, Google Calendar, and Microsoft Teams
- Notifications via email and in-app reminders
❌ Drawbacks
- Many key features, like notifications and calendar integration, are only available with the paid version
Microsoft To Do
Microsoft To Do is an online service for creating and managing task lists. You can also view scheduled tasks within the Outlook calendar.
How to Use: available as a web version, with apps for Windows, iOS, and Android.
Cost: free.

✅ Advantages and Key Features
- Create task lists and share them with people, even if they aren't registered in the service
- Task tagging, filtering, and decomposition
- File and note attachment to tasks
- Recurring task feature for automating processes
- Ability to create tasks from mentions in emails
- Notifications via email and in-app reminders
❌ Drawbacks
- File attachment limit of 25 MB per task
- No option to set deadlines for subtasks or filter tasks by creation or completion dates
- No Kanban board or Gantt chart for task planning
Google Keep
Google Keep is a simple online service for creating and storing notes, making it an excellent companion for those who use other Google services.
How to Use: available as a web version and with apps for iOS and Android.
Cost: free.

✅ Advantages and Key Features
- Offers three types of notes: list notes (checklists), drawing notes (sketches), and photo notes (pictures with descriptions)
- Features smart search, a tagging system, reminders, and task prioritization using color-coded notes
- Allows you to collaborate by adding co-authors to notes and task lists
- Integrates with Google Calendar for setting reminders
- Notes and lists can easily be imported into Google Docs and Google Slides
- Synchronizes across all your devices
- Completely free to use
❌ Drawbacks
- The simple hierarchy, with only single-level tags, can make finding specific notes or lists challenging
- No folder nesting, which can make it difficult to organize notes without relying on the search function
Apple Notes
Apple Notes is the default app for iPhone and Mac users, ideal for creating lists, storing notes with photos, scanned documents, handwritten annotations, and drawings.
How to Use: available as a web version and apps for Mac and iOS.
Cost: free.

✅ Advantages and Key Features
- Search notes not only by text but also by handwritten notes or text within scanned documents like receipts and invoices
- Notes can be linked to connect ideas, content, and other information. To quickly add a link, type “>>” in the note
- Offers features like tables, checklists, bulleted lists, and other advanced text editor options
- Automatically sorts notes into smart folders using custom filters. You can set rules to filter notes by creation date, checklists, attachments, and more
- Organize notes into folders and subfolders for easy structuring
- Tagging system allows for quick grouping of related notes
- You can add and mention collaborators in notes and lists, with notifications sent to them about content updates
- Instantly syncs notes across devices connected to the same iCloud account
❌ Drawbacks
- No option for commenting, as notes can only be viewed or edited
- You can't see real-time updates on what collaborators are doing in shared notes
Key Points About the GTD Method
- GTD (Getting Things Done) is a time management methodology that helps you manage tasks and ensure they’re completed efficiently.
- Core GTD Principles. Capture tasks in a way that suits you, organize them into lists, maintain discipline in managing those lists, focus on one task at a time, and keep everything in one centralized location.
- Benefits of GTD. It reduces mental load, combats multitasking, and helps maintain a steady workflow.
- Drawbacks of GTD. It takes time to adapt to, and while it helps with task organization, it doesn’t fully cover planning (you may need to combine it with other methods like timeboxing).
- The GTD method consists of five steps: capturing, processing, organizing, taking action, and reviewing.
- Reviewing—regularly assessing your lists—is essential to the method. It helps you remove outdated or irrelevant tasks, keeping your lists up-to-date.
- Top tools for GTD: Weeek, TickTick, Any.Do, Todoist, Microsoft To Do, Notion, and Apple Notes.








