Зачастую у стартапов, агентств и малого бизнеса не хватает понимания, чего именно они хотят достичь. Одного стремления быстро начать действовать недостаточно — надо разобраться в своей роли на рынке и собственных возможностях.
Если этого не сделать, можно столкнуться с ситуацией, когда возрастает объём заказов и руководитель погружается в операционную деятельность, не спланировав заранее процессы и горизонт развития. Выбраться из этого состояния самостоятельно сложно — часто нужен внешний взгляд и помощь
в переосмыслении происходящего.
В этой статье разберём:
- зачем вообще нужна стратегия в условиях неопределённости
- чем стратегирование отличается от классического стратегического планирования
- и какую роль в этом процессе играет Карта гипотез

Стратегия и стратегирование: как различить
Чтобы двигаться дальше, важно сразу разделить два близких, но принципиально разных понятия.
Стратегия — это результат. Набор ключевых выборов и приоритетов: куда мы идём, на чём фокусируемся, от чего отказываемся и за счёт чего рассчитываем достичь цели.
Стратегирование — это процесс. Способ мышления и принятия решений,
с помощью которого стратегию формируют, уточняют и пересобирают по мере изменения реальности.
В стабильной среде стратегирование может быть почти незаметным: один раз сформулировали — и всё. Но в условиях, когда обстоятельства меняются
со скоростью света, стратегирование становится непрерывным процессом.
Что такое стратегирование в условиях неопределённости
— это определение долгосрочных целей и путей их достижения в среде, где будущее невозможно предсказать из-за высокой изменчивости, сложности и нехватки информации
Мы планируем, чтобы сделать будущее понятнее. Это придаёт чувство уверенности, потому что мы примерно понимаем, как будем действовать завтра
и послезавтра. А ещё снижает когнитивную нагрузку: стоит один раз составить стратегию — и дальше остаётся двигаться по заранее намеченным шагам.
Но есть и обратная сторона. Составляя чёткий план, мы действуем по пунктам А, Б и В. А это значит, можно не заметить или пропустить другие интересные возможности, которые появятся позже.
Возникает дилемма. Если совсем отказаться от стратегии и долгосрочных целей, то либо ничего серьёзного не сделаешь, либо будешь действовать хаотично, метаться от одной идеи к другой.
Поэтому спор обычно не о том, нужна ли стратегия вообще, а о том, насколько жёстко она должна нас ограничивать. Хорошая стратегия помогает выбирать главное и видеть альтернативы, но не должна сковывать руки, когда обстановка резко меняется.
✏️ Чем менее предсказуем мир вокруг нас, тем более гибкой и адаптивной должна быть стратегия. Нужно уметь держать курс, но и вовремя подстраиваться под новые обстоятельства

Какие бывают уровни неопределённости
Будущее почти никогда не бывает на 100% предсказуемым. Но степень неопределённости бывает разной — и от этого напрямую зависит, как мы принимаем решения и строим стратегию.
Обычно выделяют четыре уровня.
Уровень 1. Достаточно ясное будущее (определённость)
На этом уровне будущее выглядит стабильным и хорошо понятным. Неопределённость минимальна и практически не влияет на ключевые решения. Данных достаточно, связи между причинами и результатами очевидны, поэтому прогнозы получаются точными и надёжными.
💡 Пример
Компания в десятый раз внедряет одну и ту же CRM для нового филиала. Команде уже известна архитектура, интеграции все стандартные, а сроки и бюджет подтверждены прошлым опытом
Уровень 2. Альтернативные варианты будущего (допустимая неопределённость)
Вариант будущего здесь уже не один, а несколько. Мы понимаем возможные сценарии, но не знаем, какой из них реализуется. Зато можем заранее их смоделировать и подготовиться.
Часто в таких ситуациях используют сценарное или имитационное моделирование — подход «что, если?». Это помогает оценить риски и понять, какие решения будут устойчивыми при разных вариантах развития событий.
💡 Пример
Проект готов к старту, но команда ждёт одобрения от стейкхолдера. Здесь понятны все возможные варианты: согласуют сразу → пойдут по плану, попросят доработки → сдвинут сроки, отклонят → проект закрывают или пересобирают
Уровень 3. Диапазон возможных будущих (высокая неопределённость)
Здесь мы уже не можем чётко описать отдельные сценарии, но способны выделить ключевые факторы, которые будут формировать будущее. Итог может лежать в широком и непрерывном диапазоне вариантов.
💡 Пример
Заказчик сам до конца не понимает, чего хочет. Понятно, что требования будут меняться, но какие именно и насколько — неизвестно
Уровень 4. Полная неопределённость («туман»)
Самый сложный уровень. Здесь неизвестны даже ключевые факторы либо их слишком много, а взаимосвязи между ними хаотичны и непредсказуемы. В отличие от третьего уровня невозможно определить ни диапазон возможных исходов, ни осмысленные сценарии.
Мы буквально движемся в тумане и вынуждены действовать, постоянно адаптируясь по ходу.
💡 Пример
Проект запускается во время резких изменений: санкции, слияние компаний, смена стратегии. Неясно, какие требования «переживут» следующий квартал и какие ресурсы сохранятся
В условиях неопределённости ресурсы всегда ограничены: время, деньги, внимание, энергия команды. Стратегия нужна не чтобы предсказать будущее,
а чтобы задать ориентиры — куда направлять ресурсы в первую очередь и от чего осознанно отказаться.

Почему классические стратегии не срабатывают без работы с гипотезами
Классические стратегии предполагают, что:
- среда относительно стабильна
- будущее можно спрогнозировать
- прошлый опыт применим к будущему
Это хорошо работает на первом уровне неопределённости и частично на втором. Но сегодня большинство компаний живут в логике уровней 3–4. В таких условиях стратегия, построенная как жёсткий план, быстро устаревает. Любые изменения воспринимаются как «отклонение от плана», а не как сигнал, чтобы пересмотреть исходные предположения.
Работа с гипотезами принципиально меняет логику стратегии. Она превращает её из жёсткого плана в живую систему. Вместо утверждений появляются проверяемые предположения, вместо долгих циклов планирования — короткие циклы проверки, вместо защиты плана — готовность его корректировать.
Такая стратегия не обещает точного предсказания, но позволяет быстрее распознавать ошибки, снижать стоимость неверных решений и адаптироваться к реальности. Именно поэтому в условиях высокой неопределённости стратегии без гипотез проигрывают тем, которые построены как процесс непрерывной проверки.
| Чем стратегирование в условиях неопределённости отличается от классического? | Классическое | В условиях неопределённости |
|---|---|---|
| Подход | Детальный долгосрочный план на 5+ лет | Гибкая стратегическая рамка |
| Цель | Оптимизация и эффективность | Устойчивость и адаптивность |
| Фокус | Предсказание единственно верного пути | Подготовка к разным сценариям |


Этапы стратегирования как процесса
Стратегирование — набор гипотез и предположений о том, почему и за счёт чего цель может быть достигнута. У неё несколько этапов:
1. Анализ и прогнозирование
Здесь мы собираем и переосмысляем факты, исследуем контекст и тренды, снижаем неопределённость и формируем общее понимание ситуации. Цель этапа: понять драйверы изменений.
🔧 Ключевой инструмент — SWOT-анализ. Причём его расширенная версия под названием «Связанный SWOT-анализ», разработанная российским IT-предпринимателем Александром Бындю — автором технологии «Карта гипотез».
В доработанной версии между блоками сильные и слабые стороны/возможности и угрозы появляется дополнительный слой — стратегические ставки. Логика работы с инструментом такая:
- Сначала фиксируются собственные сильные и слабые стороны (человека, команды или бизнеса)
- Затем анализируется внешняя среда: рыночные возможности и угрозы
- После этого формулируются стратегические ставки:— какие сильные стороны можно усилить за счёт возможностей рынка— какие слабые стороны можно компенсировать внешними возможностями— какие угрозы можно нейтрализовать за счёт внутренних ресурсов

2. Сужение пространства выбора
Теперь соотносим полученные данные с ценностями, целями и ограничениями. Также отказываемся от второстепенных вариантов и выбираем приоритетное направление движения. Цель этапа: принять ключевое решение — куда идти (и, что не менее важно, куда НЕ идти).
🔧 Ключевой инструмент — матрица Эйзенхауэра. Инструмент помогает упорядочивать и расставлять приоритеты в зависимости от их срочности и важности.

3. Построение стратегии
Цель этапа — визуализировать путь к достижению цели и понять, за счёт каких шагов мы её достигнем.
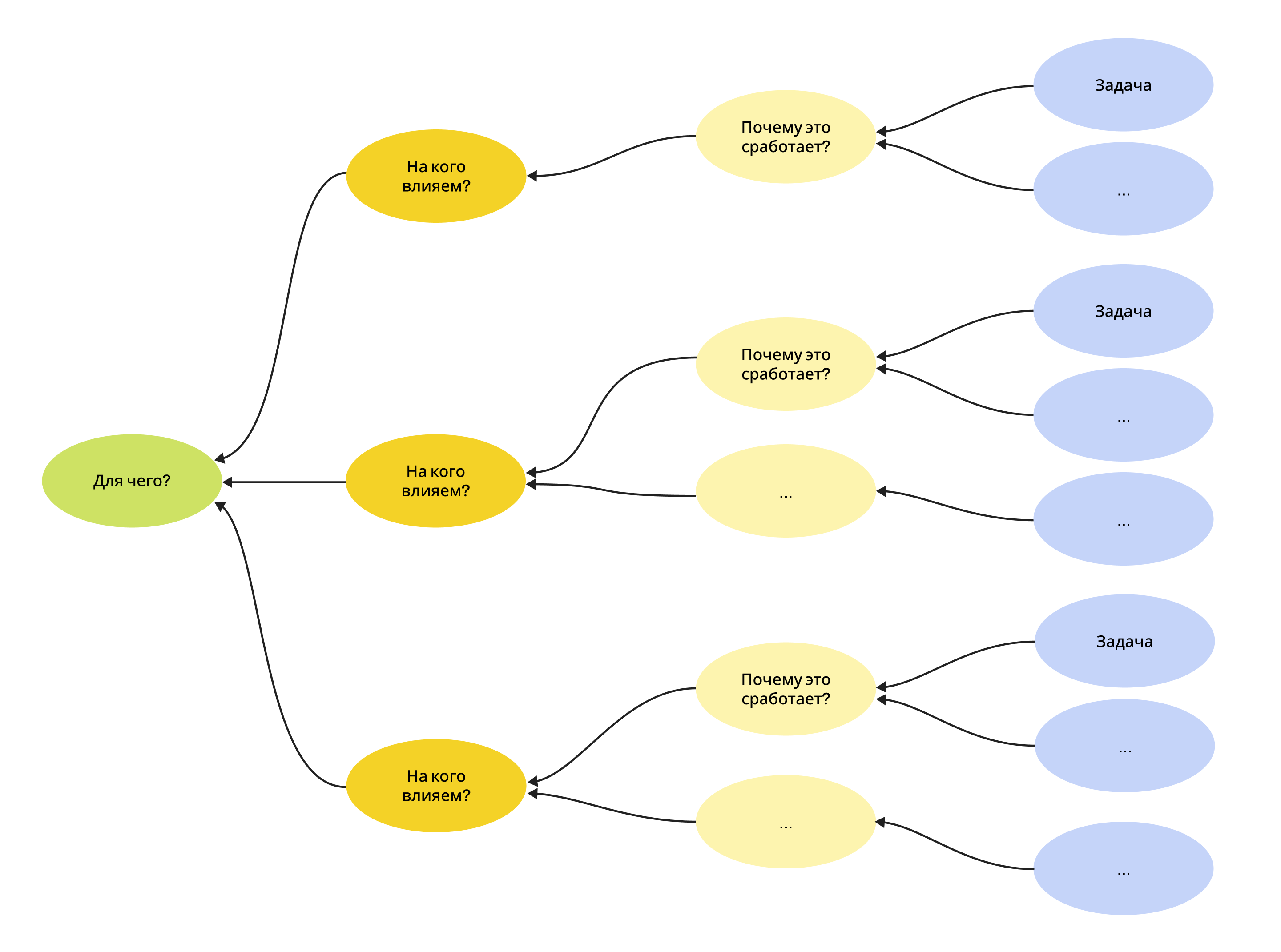
Для этого сначала определяем ключевую цель и фиксируем метрики, с помощью которых будем отслеживать прогресс. Затем выявляем субъекты, чьи изменения или действия помогут достичь этой цели, и формируем основной костяк гипотез — не забыв описать их механизм срабатывания.
На заключительном этапе разбираем каждую гипотезу на конкретные шаги.
🔧 Ключевой инструмент — Карта гипотез. Это универсальная технология, которая позволяет описать стратегию в любой сфере деятельности. С её помощью можно увидеть сквозной процесс достижения цели и убедиться, что наши планы не противоречат логике.
4. Тактика и реализация
Переводим стратегию в конкретные действия: декомпозиция в дорожную карту, инициативы, задачи и операционные инструменты. Цель этапа: превратить стратегию в конкретные, осязаемые шаги, за которые несут ответственность люди.
🔧 Ключевой инструмент — дорожная карта (roadmap). Это высокоуровневый обзор всего пути развития от идеи до реализации.
Человеческий мозг гораздо эффективнее работает с визуальными моделями. Они облегчают передачу и интерпретацию информации. Именно на этом принципе построена Карта гипотез: стратегия существует не в формате текста, а как наглядная структура, где видны цели, логика их достижения и текущие шаги.

Устная стратегия — передача смысла из уст в уста. Это самый ненадёжный вариант: информация искажается, забывается и по-разному интерпретируется.
Текстовые документы и презентации — объёмные стратегии на десятки страниц или слайды, которые обсуждаются на стратегической сессии и затем откладываются до следующего года.
Визуализация — схемы, карты, онлайн-доски.
Карта гипотез: зачем она нужна
— это технология стратегирования. Она визуализирует ключевые предположения, которые лежат в основе стратегии, показывает их взаимосвязь и связывает цели с действиями в условиях неопределённости
Формулирование гипотез помогает принимать продуктовые решения на основе данных и потребностей пользователей, а не на интуиции или неподтверждённых предположениях. А ещё:
Помогает расставить приоритеты. Можно определить, какие идеи важнее и какие стоит проверить в первую очередь
Экономит ресурсы. Идеи проверяются заранее, до вложений в дизайн
и разработку
Проясняет ключевые предположения. Команда понимает, что она считает правдой о пользователях, рынке и решении
Улучшает командную работу. Всем становится понятно, что именно тестировать
и зачем
Поддерживает гибкое мышление. Итеративный подход хорошо сочетается
с agile- и lean-методологиями
Так что Карта гипотез пригодится и продуктовым командам: дизайнерам, менеджерам по продуктам, разработчикам, маркетологам. И стартапам или крупным предприятиям — командам, занимающимся проверкой новых бизнес-идей, продуктов или функций.

Ещё одна практика, которая редко используется, но крайне полезна, — журнал гипотез. В простейшем виде это таблица, где фиксируются:
— формулировка гипотезы
— дата начала и окончания тестирования
— результат
— вывод (сработала / не сработала)

➡️ Скачать шаблон журнала гипотез
Как сформулировать гипотезу?
По технологии Александра Бындю гипотеза формулируется строго по шаблону из четырёх частей:
- Если — наше конкретное действие
- То — изменение поведения субъекта
- Потому что — объяснение причинно-следственной связи
- Тогда — влияние на измеримые метрики
Например: если мы введём еженедельные 30-минутные синхронизации команды с фиксированной повесткой, то участники проекта будут раньше поднимать риски и зависимости, потому что регулярное общее обсуждение снижает эффект «замалчивания проблем» и выравнивает понимание статуса у всех участников, тогда срывы дедлайнов снизятся, а доля задач, выполненных в срок, вырастет.
🖍️ Тип субъекта может быть любым: человек, роль в компании, целевая аудитория, бизнес или сообщество
Стратегическое планирование в условиях неопределённости: пошаговая инструкция в Weeek
Шаг 1. Перенести этапы стратегированияна Канбан-доску
Чтобы видеть все этапы перед собой и отслеживать их прогресс, перенесём каждый на Канбан-доску Weeek.

В карточке задачи добавим описание этапа, выберем ответственных и поставим дедлайн.

Шаг 2. Создать Базу знаний
Все размышления о том, куда двигаться, что компания/команда имеет сейчас, лучше документировать. К таким текстам всегда можно вернуться, что-то поменять или проанализировать спустя какое-то время.
В Базе знаний Weeek кроме текста в документы можно добавлять файлы любого формата, а также встраивать материалы из внешних сервисов — например макеты из Figma.
Все документы выстраиваются в древовидную структуру: их можно вкладывать друг в друга, сворачивать и разворачивать, быстро переходя на нужный уровень.


Шаг 3. Добавить приложения
Чтобы не потерять Карту гипотез, дорожную карту или другие инструменты, прикрепи их к проекту. Для этого есть раздел Приложения — ты сможешь быстро просматривать эти страницы и работать с ними внутри Weeek.


Шаг 4. Реализовывать стратегию
На этом этапе мы отвечаем на вопрос «Что конкретно делаем, чтобы попасть туда, куда хотим?» Это шаги, следуя которым будем постепенно приближаться к цели.
Здесь нам снова пригодится Канбан-доска, а ещё декомпозиция задач. Без декомпозиции некоторые дела будут казаться огромными — настолько, что захочется отложить дело как можно дальше.

В Weeek каждая подзадача — это самостоятельная единица. Ей можно назначить другого исполнителя, дату, проект и доску, а также добавлять описание, комментарии, прикреплять файлы и настраивать уведомления.


Что стоит запомнить
- В условиях высокой неопределённости стратегирование становится непрерывным, а стратегия постоянно обновляется
- Чем выше неопределённость, тем более гибкой и адаптивной должна быть стратегия
- Мышление через гипотезы превращает стратегию в живую систему: короткие циклы проверки, готовность корректировать, снижение стоимости ошибок
-
Карта гипотез визуализирует стратегию, делая её наглядной и адаптивной. Ещё повышает вовлечённость сотрудников, упрощает коммуникацию
и облегчает онбординг - В Карте гипотез мы выявляем и прорабатываем эти гипотезы — что соединяет цель с дальнейшими шагами. Появляется ответ на вопрос «Почему конкретные действия должны привести нас к цели?»














